We are currently a national school with an international driven stands looking forward to regional and global partnership, a co-education pre and primary school, selling on enhancing excellence in every individual. A school to bridge the gap of what has always lacked in the traditional teaching and learning processes by offering practical learning as well as carrier guidance programs

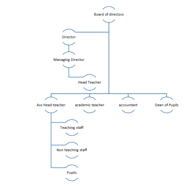
School Structure

image
Follow by Email
Instagram